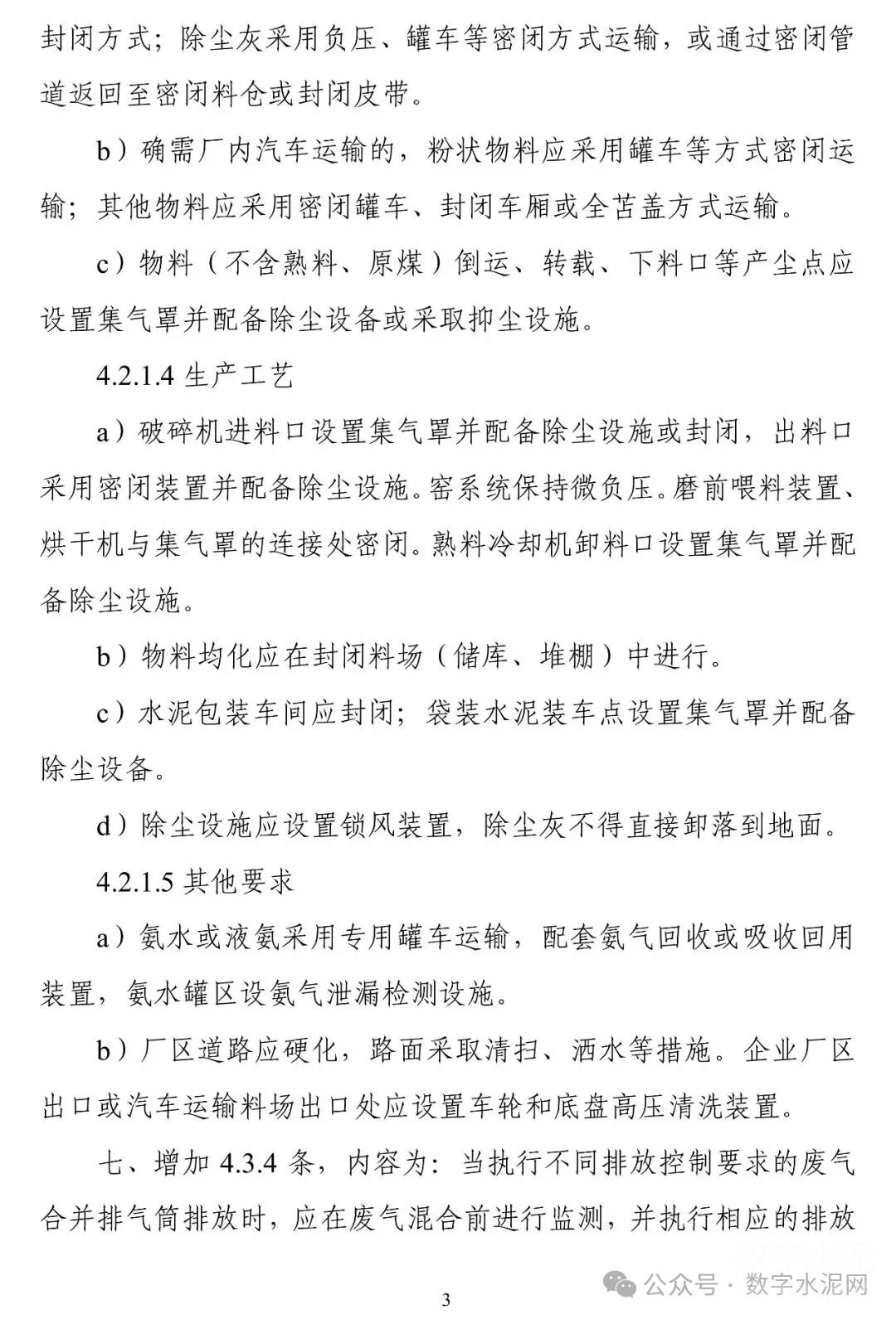
国家标准委日前公告,国家标准《水泥工业大气污染物排放标准》(GB 4915-2013)第1号修改单将于2026年5月1日起正式实施。




据生态环境部此前发布的该标准修改单(征求意见稿),主要修订内容如下:




《水泥工业大气污染物排放标准》(GB 4915-2013)修改单(征求意见稿)
202602021110220725.pdf
《水泥工业大气污染物排放标准》(GB 4915-2013)修改单(征求意见稿)编制说明
202602021110225867.pdf
来源:国家标准化管理委员会 发布时间:2026-02-02
国家标准委日前公告,国家标准《水泥工业大气污染物排放标准》(GB 4915-2013)第1号修改单将于2026年5月1日起正式实施。




据生态环境部此前发布的该标准修改单(征求意见稿),主要修订内容如下:




《水泥工业大气污染物排放标准》(GB 4915-2013)修改单(征求意见稿)
202602021110220725.pdf
《水泥工业大气污染物排放标准》(GB 4915-2013)修改单(征求意见稿)编制说明
202602021110225867.pdf