日前,生态环境部办公厅关于印发《省级温室气体清单编制指南(2025年版)》的通知称,为进一步提升省级温室气体清单编制的科学性、规范性和可操作性,生态环境部以2011年发布的《省级温室气体清单编制指南(试行)》为基础,编制形成《省级温室气体清单编制指南(2025年版)》。现予印发,供各地方编制省级温室气体清单参考执行。
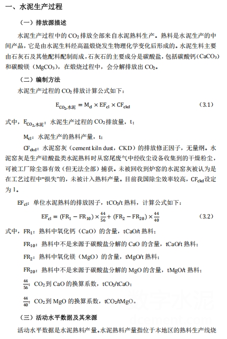
其中,涉及水泥生产过程中的内容摘要如下:


下载:
《省级温室气体清单编制指南(2025年版)》的通知.pdf
来源:数字水泥网 发布时间:2026-01-06
日前,生态环境部办公厅关于印发《省级温室气体清单编制指南(2025年版)》的通知称,为进一步提升省级温室气体清单编制的科学性、规范性和可操作性,生态环境部以2011年发布的《省级温室气体清单编制指南(试行)》为基础,编制形成《省级温室气体清单编制指南(2025年版)》。现予印发,供各地方编制省级温室气体清单参考执行。
其中,涉及水泥生产过程中的内容摘要如下:


下载:
《省级温室气体清单编制指南(2025年版)》的通知.pdf